所有分类
  • 所有分类
  • 实时新闻

【最新政策】财政部国家税务总局关于印发《资源综合利用产品和劳务增值税优惠目录》的通知(财税〔2015〕78号)

【最新政策】财政部国家税务总局关于印发《资源综合利用产品和劳务增值税优惠目录》的通知(财税〔2015〕78号)

【最新政策】财政部国家税务总局关于印发《资源综合利用产品和劳务增值税优惠目录》的通知(财税〔2015〕78号)

华天信税务

【最新政策】财政部国家税务总局关于印发《资源综合利用产品和劳务增值税优惠目录》的通知(财税〔2015〕78号)

华天信税务咨询有限公司

税说家—企业宣传

【最新政策】财政部国家税务总局关于印发《资源综合利用产品和劳务增值税优惠目录》的通知(财税〔2015〕78号)

今日看点

YIBANZHUSHOU

【最新政策】财政部国家税务总局关于印发《资源综合利用产品和劳务增值税优惠目录》的通知(财税〔2015〕78号)

财政部 国家税务总局

【最新政策】财政部国家税务总局关于印发《资源综合利用产品和劳务增值税优惠目录》的通知(财税〔2015〕78号)

关于印发《资源综合利用产品和劳务增值税优惠目录》的通知

(财税〔2015〕78号)

各省、自治区、直辖市、计划单列市财政厅(局)、国家税务局,新疆生产建设兵团财务局:

为了落实国务院精神,进一步推动资源综合利用和节能减排,规范和优化增值税政策,决定对资源综合利用产品和劳务增值税优惠政策进行整合和调整。

现将有关政策统一明确如下:

一、纳税人销售自产的资源综合利用产品和提供资源综合利用劳务(以下称销售综合利用产品和劳务),可享受增值税即征即退政策。具体综合利用的资源名称、综合利用产品和劳务名称、技术标准和相关条件、退税比例等按照本通知所附《资源综合利用产品和劳务增值税优惠目录》(以下简称《目录》)的相关规定执行。

二、纳税人从事《目录》所列的资源综合利用项目,其申请享受本通知规定的增值税即征即退政策时,应同时符合下列条件:

(一)属于增值税一般纳税人。

(二)销售综合利用产品和劳务,不属于国家发展改革委《产业结构调整指导目录》中的禁止类、限制类项目。

(三)销售综合利用产品和劳务,不属于环境保护部《环境保护综合名录》中的高污染、高环境风险产品或者重污染工艺。

(四)综合利用的资源,属于环境保护部《国家危险废物名录》列明的危险废物的,应当取得省级及以上环境保护部门颁发的《危险废物经营许可证》,且许可经营范围包括该危险废物的利用。

(五)纳税信用等级不属于税务机关评定的C级或D级。

纳税人在办理退税事宜时,应向主管税务机关提供其符合本条规定的上述条件以及《目录》规定的技术标准和相关条件的书面声明材料,未提供书面声明材料或者出具虚假材料的,税务机关不得给予退税。

三、已享受本通知规定的增值税即征即退政策的纳税人,自不符合本通知第二条规定的条件以及《目录》规定的技术标准和相关条件的次月起,不再享受本通知规定的增值税即征即退政策。

四、已享受本通知规定的增值税即征即退政策的纳税人,因违反税收、环境保护的法律法规受到处罚(警告或单次1万元以下罚款除外)的,自处罚决定下达的次月起36个月内,不得享受本通知规定的增值税即征即退政策。

五、纳税人应当单独核算适用增值税即征即退政策的综合利用产品和劳务的销售额和应纳税额。未单独核算的,不得享受本通知规定的增值税即征即退政策。

六、各省、自治区、直辖市、计划单列市税务机关应于每年2月底之前在其网站上,将本地区上一年度所有享受本通知规定的增值税即征即退政策的纳税人,按下列项目予以公示:纳税人名称、纳税人识别号,综合利用的资源名称、数量,综合利用产品和劳务名称。

七、本通知自2015年7月1日起执行。《财政部 国家税务总局关于资源综合利用及其他产品增值税政策的通知》(财税〔2008〕156号)、《财政部 国家税务总局关于资源综合利用及其他产品增值税政策的补充的通知》(财税〔2009〕163号)、《财政部 国家税务总局关于调整完善资源综合利用及劳务增值税政策的通知》(财税〔2011〕115号)、《财政部 国家税务总局关于享受资源综合利用增值税优惠政策的纳税人执行污染物排放标准的通知》(财税〔2013〕23号)同时废止。上述文件废止前,纳税人因主管部门取消《资源综合利用认定证书》,或者因环保部门不再出具环保核查证明文件的原因,未能办理相关退(免)税事宜的,可不以《资源综合利用认定证书》或环保核查证明文件作为享受税收优惠政策的条件,继续享受上述文件规定的优惠政策。

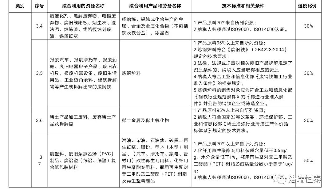
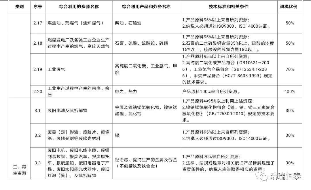
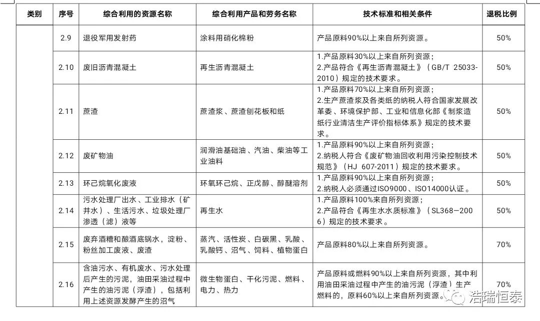
附件:资源综合利用产品和劳务增值税优惠目录

财政部 国家税务总局

2015年6月12日

附件:

【最新政策】财政部国家税务总局关于印发《资源综合利用产品和劳务增值税优惠目录》的通知(财税〔2015〕78号)

【最新政策】财政部国家税务总局关于印发《资源综合利用产品和劳务增值税优惠目录》的通知(财税〔2015〕78号)

【最新政策】财政部国家税务总局关于印发《资源综合利用产品和劳务增值税优惠目录》的通知(财税〔2015〕78号)【最新政策】财政部国家税务总局关于印发《资源综合利用产品和劳务增值税优惠目录》的通知(财税〔2015〕78号)

【最新政策】财政部国家税务总局关于印发《资源综合利用产品和劳务增值税优惠目录》的通知(财税〔2015〕78号)

【最新政策】财政部国家税务总局关于印发《资源综合利用产品和劳务增值税优惠目录》的通知(财税〔2015〕78号)

【最新政策】财政部国家税务总局关于印发《资源综合利用产品和劳务增值税优惠目录》的通知(财税〔2015〕78号)

备注:

1、概念和定义。

纳税人,是指从事表中所列的资源综合利用项目的增值税一般纳税人。

废渣,是指采矿选矿废渣、冶炼废渣、化工废渣和其他废渣。其中,采矿选矿废渣,是指在矿产资源开采加工过程中产生的煤矸石、粉末、粉尘和污泥;冶炼废渣,是指转炉渣、电炉渣、铁合金炉渣、氧化铝赤泥和有色金属灰渣,但不包括高炉水渣;化工废渣,是指硫铁矿渣、硫铁矿煅烧渣、硫酸渣、硫石膏、磷石膏、磷矿煅烧渣、含氰废渣、电石渣、磷肥渣、硫磺渣、碱渣、含钡废渣、铬渣、盐泥、总溶剂渣、黄磷渣、柠檬酸渣、脱硫石膏、氟石膏、钛石膏和废石膏模;其他废渣,是指粉煤灰、燃煤炉渣、江河(湖、海、渠)道淤泥、淤沙、建筑垃圾、废玻璃、污水处理厂处理污水产生的污泥。

蔗渣,是指以甘蔗为原料的制糖生产过程中产生的含纤维50%左右的固体废弃物。

再生水,是指对污水处理厂出水、工业排水(矿井水)、生活污水、垃圾处理厂渗透(滤)液等水源进行回收,经适当处理后达到一定水质标准,并在一定范围内重复利用的水资源。

冶炼,是指通过焙烧、熔炼、电解以及使用化学药剂等方法把原料中的金属提取出来,减少金属中所含的杂质或增加金属中某种成分,炼成所需要的金属。冶炼包括火法冶炼、湿法提取或电化学沉积。

烟尘灰,是指金属冶炼厂火法冶炼过程中,为保护环境经除尘器(塔)收集的粉灰状及泥状残料物。

湿法泥,是指湿法冶炼生产排出的污泥,经集中环保处置后产生的中和渣,且具有一定回收价值的污泥状废弃物。

熔炼渣,是指有色金属火法冶炼过程中,由于比重的差异,金属成分因比重大沉底形成金属锭,而比重较小的硅、铁、钙等化合物浮在金属表层形成的废渣。

农作物秸秆,是指农业生产过程中,收获了粮食作物(指稻谷、小麦、玉米、薯类等)、油料作物(指油菜籽、花生、大豆、葵花籽、芝麻籽、胡麻籽等)、棉花、麻类、糖料、烟叶、药材、花卉、蔬菜和水果等以后残留的茎秆。

三剩物,是指采伐剩余物(指枝丫、树梢、树皮、树叶、树根及藤条、灌木等)、造材剩余物(指造材截头)和加工剩余物(指板皮、板条、木竹截头、锯沫、碎单板、木芯、刨花、木块、篾黄、边角余料等)。

次小薪材,是指次加工材(指材质低于针、阔叶树加工用原木最低等级但具有一定利用价值的次加工原木,按《次加工原木》(LY/T1369—2011)标准执行)、小径材(指长度在2米以下或径级8厘米以下的小原木条、松木杆、脚手杆、杂木杆、短原木等)和薪材。

垃圾,是指城市生活垃圾、农作物秸杆、树皮废渣、污泥、合成革及化纤废弃物、病死畜禽等养殖废弃物等垃圾。

垃圾处理,是指运用填埋、焚烧、综合处理和回收利用等形式,对垃圾进行减量化、资源化和无害化处理处置的业务。

污水处理,是指将污水(包括城镇污水和工业废水)处理后达到《城镇污水处理厂污染物排放标准》(GB18918-2002),或达到相应的国家或地方水污染物排放标准中的直接排放限值的业务。其中,城镇污水是指城镇居民生活污水,机关、学校、医院、商业服务机构及各种公共设施排水,以及允许排入城镇污水收集系统的工业废水和初期雨水。工业废水是指工业生产过程中产生的,不允许排入城镇污水收集系统的废水和废液。

污泥处理处置,是指对污水处理后产生的污泥进行稳定化、减量化和无害化处理处置的业务。

2.、综合利用的资源比例计算方式。

(1)综合利用的资源占生产原料或者燃料的比重,以重量比例计算。其中,水泥、水泥熟料原料中掺兑废渣的比重,按以下方法计算:

①对经生料烧制和熟料研磨阶段生产的水泥,其掺兑废渣比例计算公式为:掺兑废渣比例=(生料烧制阶段掺兑废渣数量+熟料研磨阶段掺兑废渣数量)÷(除废渣以外的生料数量+生料烧制和熟料研磨阶段掺兑废渣数量+其他材料数量)×100%;

②对外购水泥熟料采用研磨工艺生产的水泥,其掺兑废渣比例计算公式为:掺兑废渣比例=熟料研磨阶段掺兑废渣数量÷(熟料数量+熟料研磨阶段掺兑废渣数量+其他材料数量)×100%;

③对生料烧制的水泥熟料,其掺兑废渣比例计算公式为:掺兑废渣比例=生料烧制阶段掺兑废渣数量÷(除废渣以外的生料数量+生料烧制阶段掺兑废渣数量+其他材料数量)×100%。

(2)综合利用的资源为余热、余压的,按其占生产电力、热力消耗的能源比例计算。

3、 表中所列综合利用产品,应当符合相应的国家或行业标准。既有国家标准又有行业标准的,应当符合相对高的标准;没有国家标准或行业标准的,应当符合按规定向质量技术监督部门备案的企业标准。

表中所列各类国家标准、行业标准,如在执行过程中有更新、替换,统一按最新的国家标准、行业标准执行。

4、表中所称以上均含本数。

来源:浩瑞恒泰

【最新政策】财政部国家税务总局关于印发《资源综合利用产品和劳务增值税优惠目录》的通知(财税〔2015〕78号)

往期精选

为什么发票老是被拒收了?看这里告诉你为什么!

创业初期:不知道怎么选小规模纳税人还是一般纳税人?

投行须对企业实质经营风险负全责!最高院宣布:否则严惩!造假直接入狱不得缓刑!

【最新政策】财政部国家税务总局关于印发《资源综合利用产品和劳务增值税优惠目录》的通知(财税〔2015〕78号)税说家——把税说清、简单易懂

常州华天信税务咨询有限公司多年来一直为企业提供工商注册,公司代理记账、财务记账、税务代理等服务,通过记账代理平台帮助小规模和一般纳税人企业解决公司代理记账、工商变更、年度所得税汇算清缴及工商年检人事代理等财务记账一条龙服务,有着丰富的经验和严格的公司制度和流程,我公司拥有一批资 深的会计专业 代理人员,熟悉相关法律,精通财务工作,与政府主管部门和相关社会机构的长期合作关系融洽,有良好的代理平台。

【最新政策】财政部国家税务总局关于印发《资源综合利用产品和劳务增值税优惠目录》的通知(财税〔2015〕78号)

常州创意园B座
位置:
江苏省常州市新北区太湖东路9-2

【最新政策】财政部国家税务总局关于印发《资源综合利用产品和劳务增值税优惠目录》的通知(财税〔2015〕78号)

我就知道你在看

【最新政策】财政部国家税务总局关于印发《资源综合利用产品和劳务增值税优惠目录》的通知(财税〔2015〕78号)

原文链接:https://www.w1ym.com/80289/,转载请注明出处~~~
0

评论0

请先

站点公告

【温馨提示】 本站不建议您对本站支付任何费用或开通任何会员本站99%资源为免费资源只提供共享不提供技术支持,本站资源主要以学习开发为主,本站是为个人资源记录学习研究等情况而建立,如特殊原因下载,需在24小时删除相关资源。本站资源均来自互联网收集或网友分享,若有侵权,请联系站长删除,谢谢。立即查看
显示验证码
没有账号?注册  忘记密码?